Work Item Version Statuses
When you create a version of work item, the work item version status enables you can track its progress through stages from creation to completion.
For example, when a user creates a new work item, launches an interview, and then returns to the work item details pane before finishing the interview, the status in progress will be displayed in the work item details pane.
Filtering by Work Item Version Status
If you want to search for work item versions with a specific status, you can the following endpoint:
- GET /WorkItems/{workItemId}/Versions
When you use this endpoint, you must use the filter query string parameter to search for a valid status.
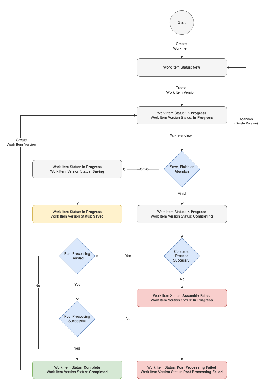
Work Item Version Status Process
The following diagram demonstrates the flow of a work item and the statuses that follow each action.

If you have configured a post-assembly processing webhook, Advance will send the assembled documents to your own web application for processing. Once your documents have been modified and uploaded back into Advance successfully, the work item status returned will be Completed.
For more information, see Using the Post-assembly Processing Event Webhook to Modify Documents